Connectivity Troubleshooting: Decision Trees
The first decision tree covers power issues and the second tree covers network connectivity issues. The decision trees assume that you know the meter location and have the appropriate authorization to access and perform basic testing and servicing on the meter. The trees indicate steps where it may be necessary to call an authorized electrician or IT network administrator for further assistance.
Note: This troubleshooting guide provides general recommendations for troubleshooting disconnected meters. Always follow your facility’s safety policies and consult the relevant standard operating procedures (SOP) before proceeding with any troubleshooting steps in this guide. If in doubt about whether you have the authorization or knowledge to safely conduct an action, do not proceed. Instead, consult with your manager and the relevant safety personnel about appropriate next steps.
Power Troubleshooting Decision Tree
Download the power troubleshooting decision tree (.pdf).

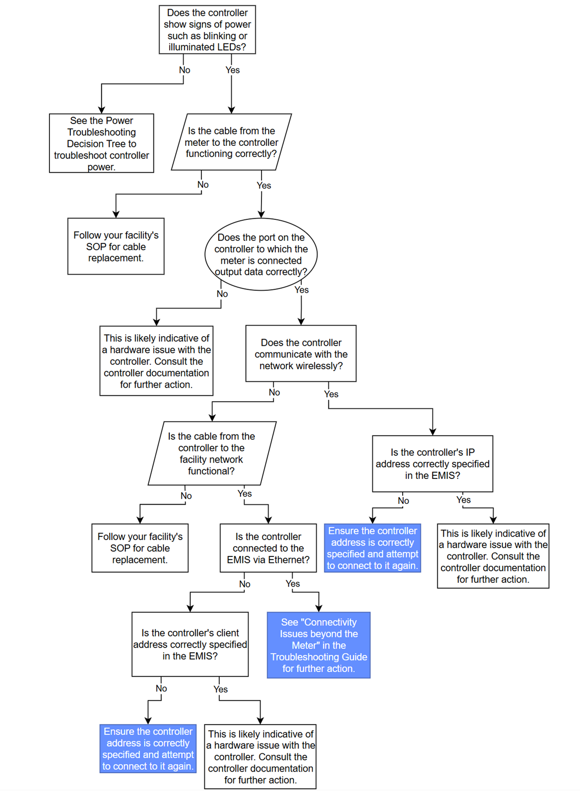
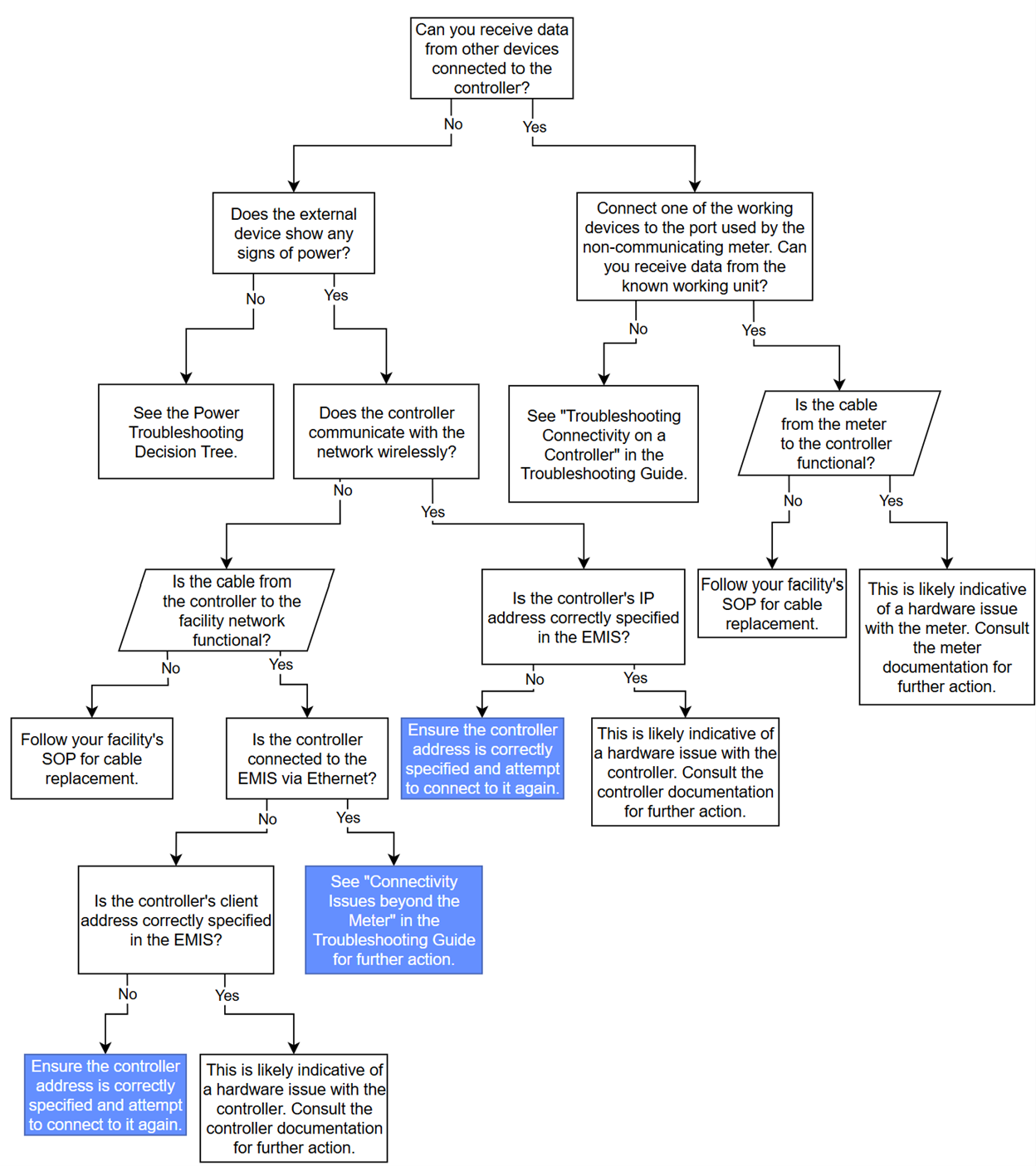
Network Troubleshooting Decision Tree
Part 1 of 3
Download the network troubleshooting decision tree (.pdf).

Part 2 of 3
Continue with this decision tree if there are no other devices connected to the controller.
Download the network troubleshooting decision tree (.pdf).

Part 3 of 3
Continue with this decision tree if there are other devices connected to the controller.
Download the network troubleshooting decision tree (.pdf).
